Stella Doradus iRepeater, internet üzerinden kontrol edilebilen ve izlenebilen ticari sınıf bir mobil sinyal tekrarlayıcıdır. Her büyüklükteki binada kapsama alanı sağlamak için LineAmp’ler kullanılarak büyütülebilen modüler bir çözümdür. Tüm mobil operatörler ve tüm 5G/4G/3G/2G servislerle uyumludur.
Bulut üzerinden izleme
Tüm iRepeater’lar, Stella Cloud portalı – Stellacontrol’de yönetilebilir ve izlenebilir. Sistemin zaman içindeki performansını izleyerek ve herhangi bir sorun olması durumunda düzeltici önlemleri alabilirsiniz. İzleme, siteye gitmeden sistemi uzaktan görüntülemeye ve sorunları gidermeye olanak tanır. Pro izleme ile Stella Doradus üretici olarak, iRepeater’ı tamamen uzaktanyönetir. Pro Monitoring müşterileri ayrıca ek servis bedeli ile garantiyi toplamda 5 yıla çıkarabilir.
HDR manuel zayıflatıcılar
Yüksek Dinamik Aralıklı (HDR) yazılım zayıflatıcıları, bir kullanıcının en güçlü aşağı bağlantı sinyallerini bile zayıflatmasına olanak tanır. Güçlü sinyalleri dengelemek için artık harici zayıflatıcılara ihtiyaç yoktur. Bunun yerine, sadece LCD panel kullanılarak (veya StellaControl aracılığıyla) bant başına manuel zayıflama eklenebilir. Bu özellik kurulumu çok daha kolay hale getirir.
Gelişmiş geri bildirim algılama
Yeni algoritmamız artık dış ve iç antenin birbirine çok yakın monte edilmesi durumunda geri bildirimin ne zaman gerçekleştiğini doğru bir şekilde algılayabiliyor. Sorun oluştuğunda, LCD paneli üzerinde kullanıcının düzeltici eylemi gerçekleştirmesini isteyen bir uyarı belirir.
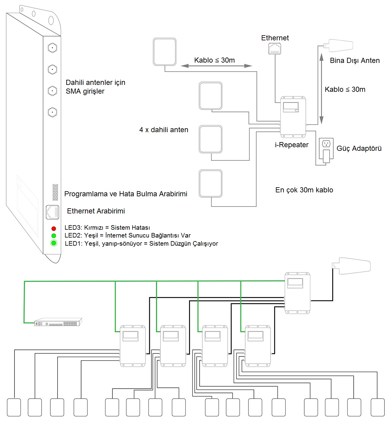
4 bağlantı noktasının ötesinde artan kapsama alanı
Anten sayısını artırmak için 4 bağlantı noktasının her birinde ayırıcılar kullanılabilir. Dahili anten sayısını 8’e çıkaracak 2 yollu ayırıcılar kullanmanızı öneririz. Daha büyük binalar, çok katlı, çok alanlı için Enterprise çözümümüze bakınız.










